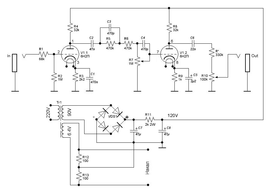
Ламповый гитарный преамп