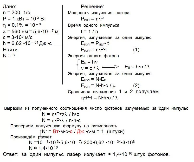
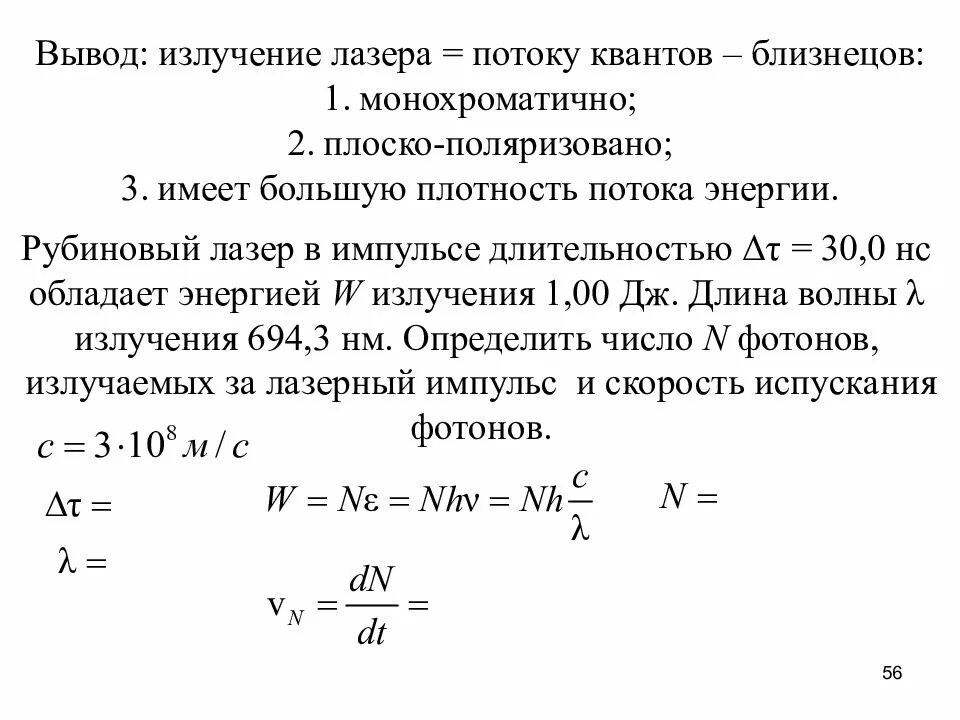
Лазер излучил в импульсе длительностью