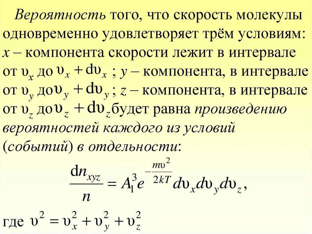
Лежит в интервале