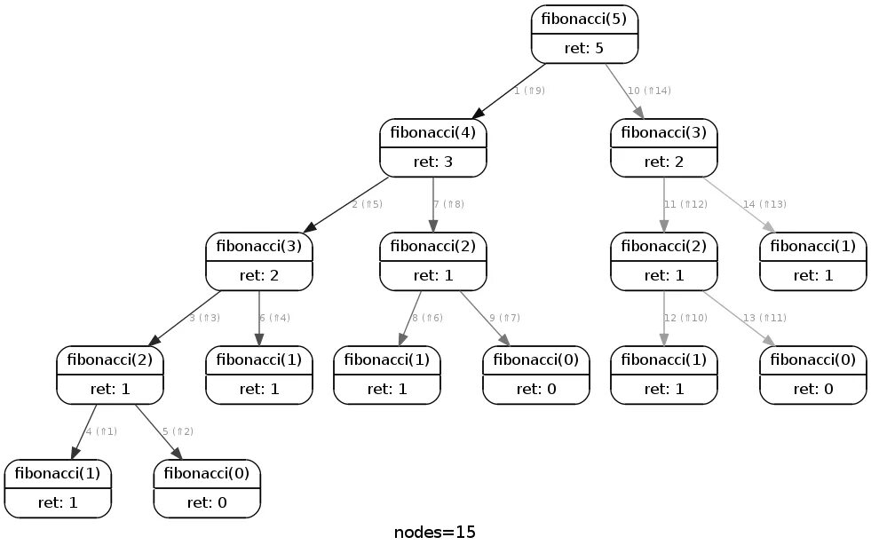
Лимит рекурсии python