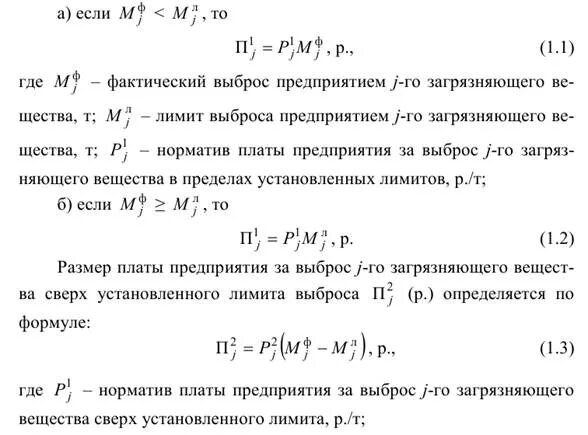
Лимит выбросов