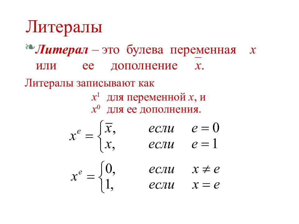
Литералы строк