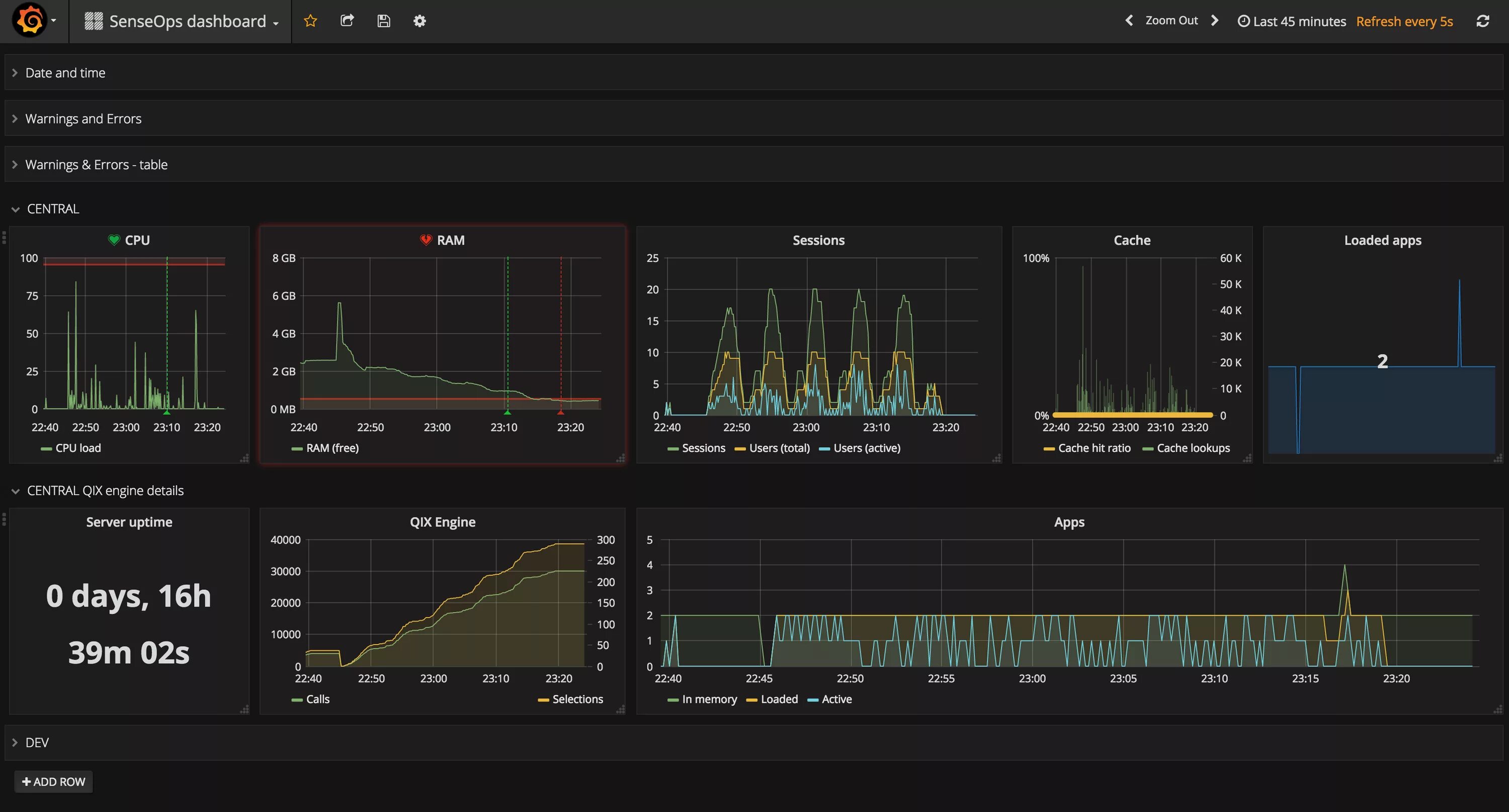
Load app data