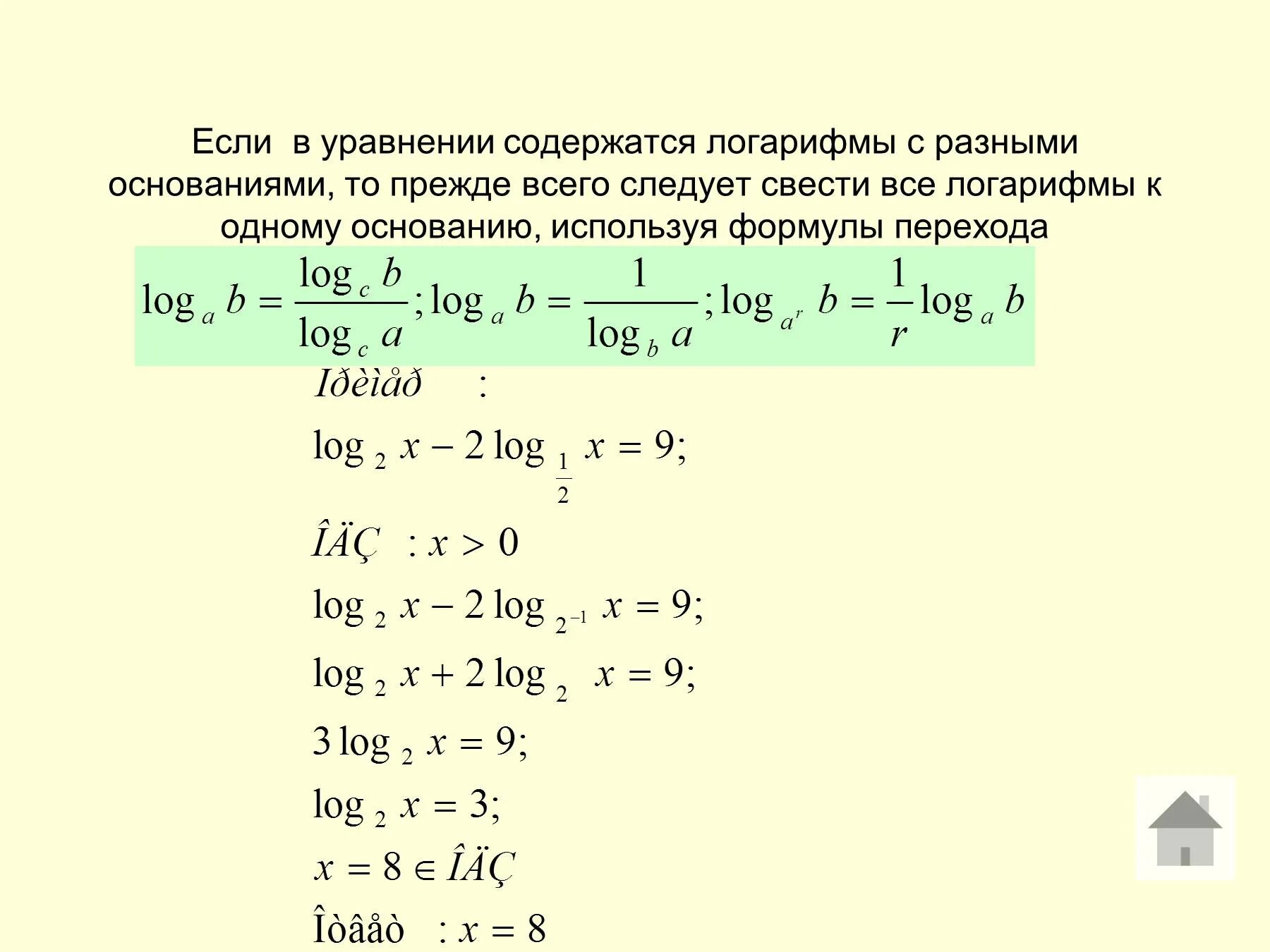
Логарифм х 2