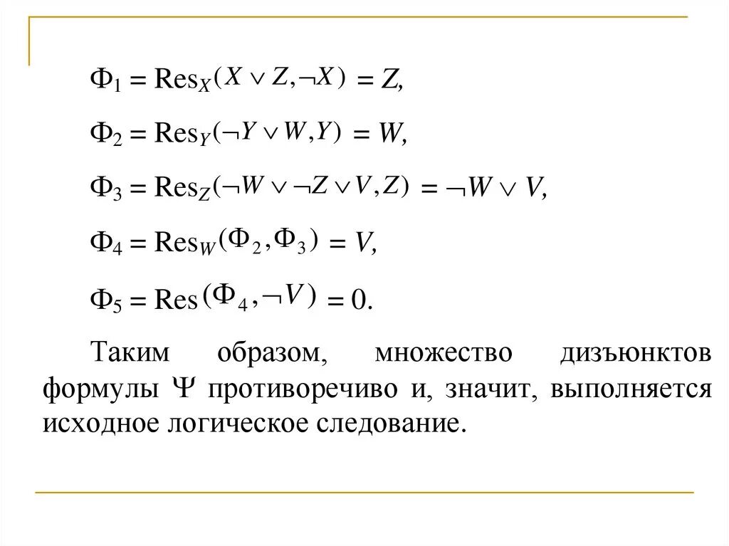
Логическое следование формул