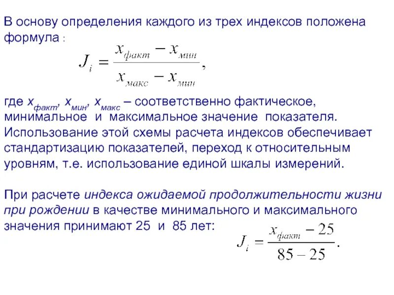
Максимальное значение индекса