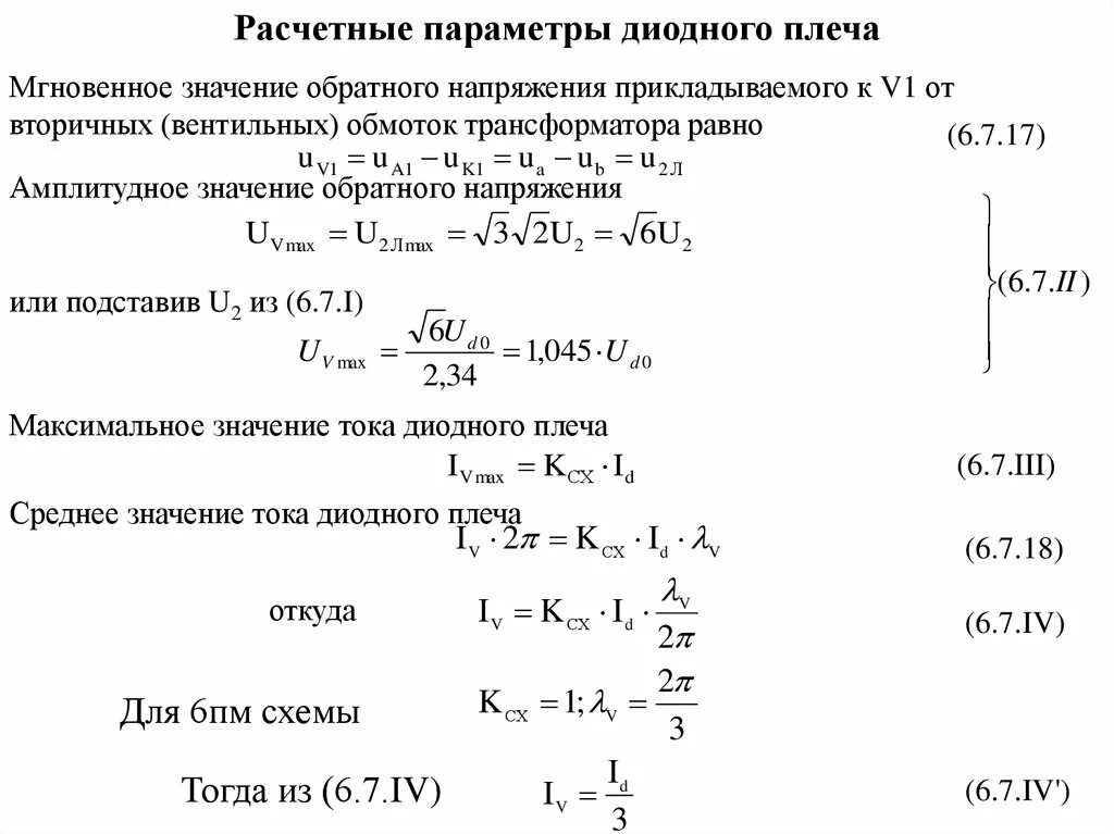
Максимальное значение выходного напряжения