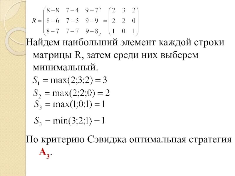
Максимальный элемент каждой строки матрицы