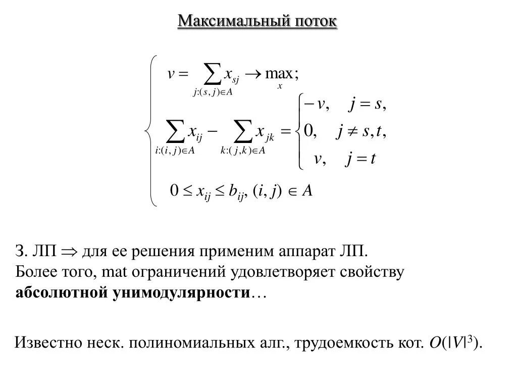
Максимальный поток это