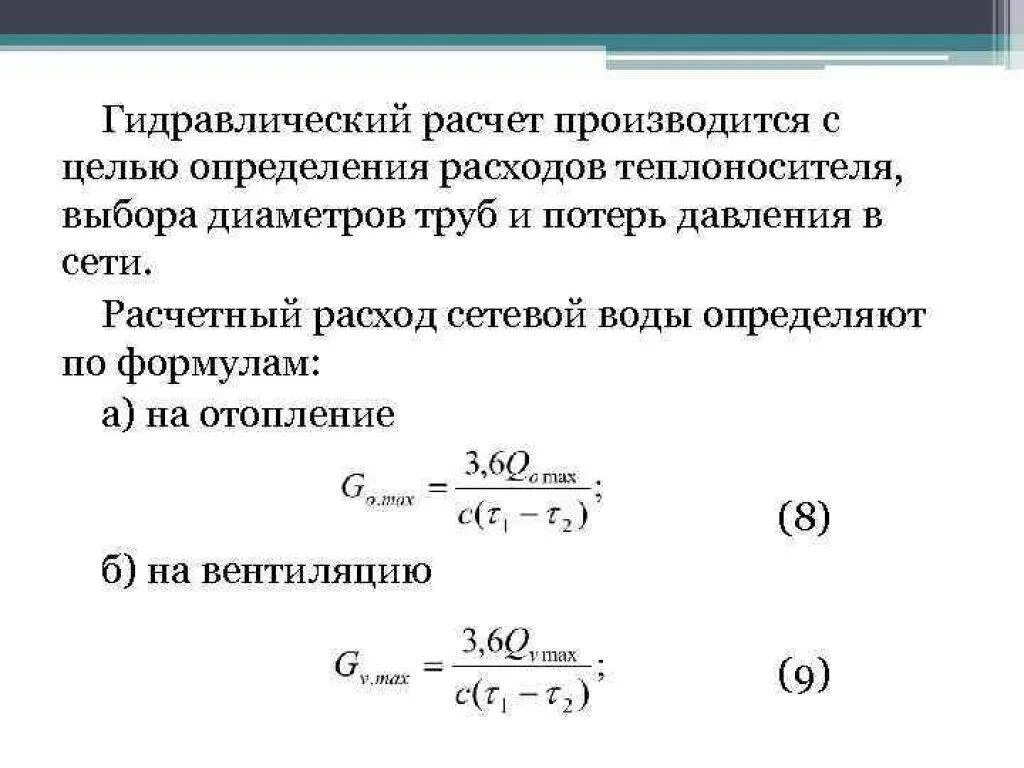
Максимальный расход формула