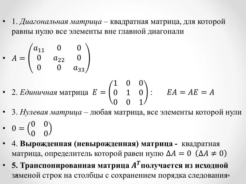
Матрица диагонального преобразования