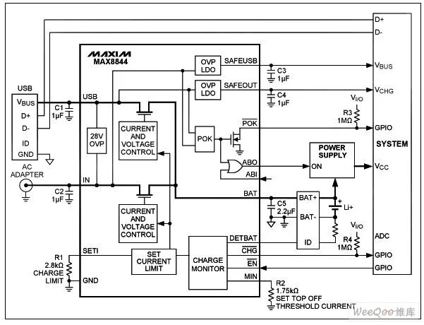
Max usb current