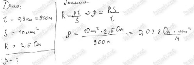
Медный провод имеет длину