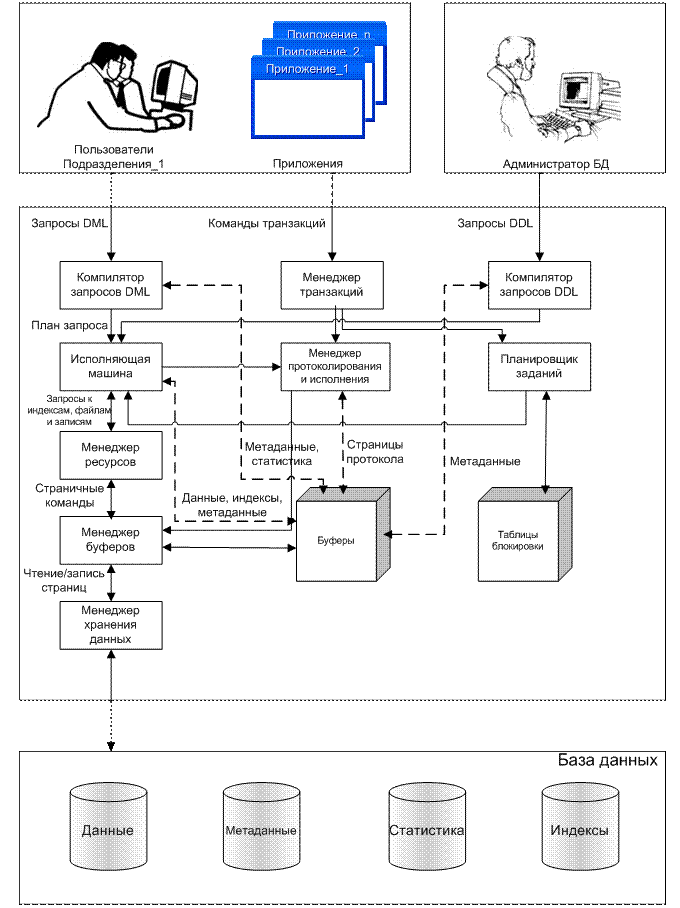
Метаданные приложения