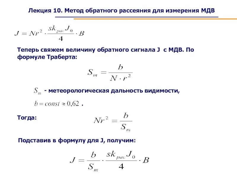
Метод 10