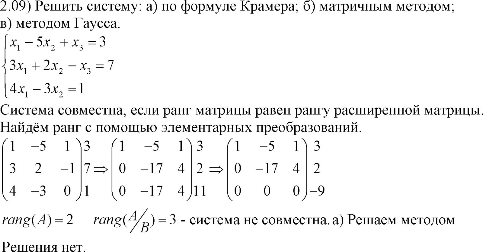
Метод гаусса ранг