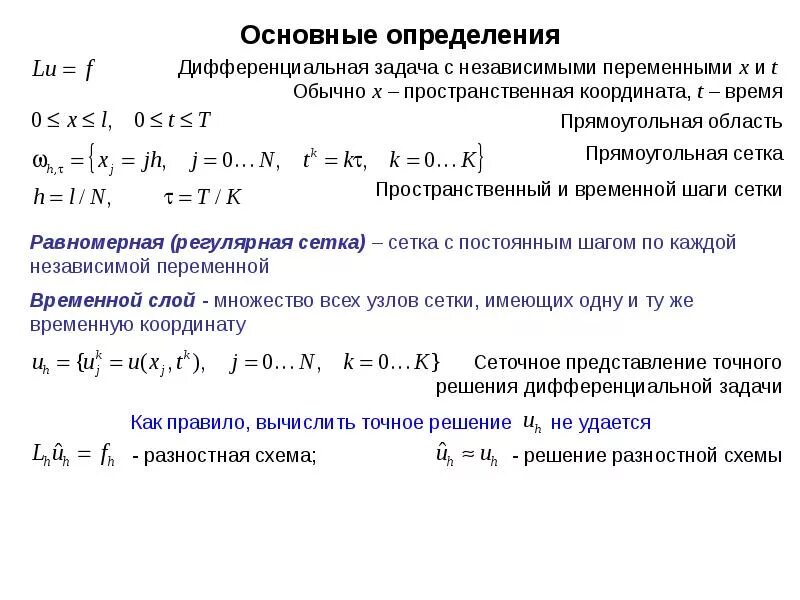
Метод конечных разностей решение задач