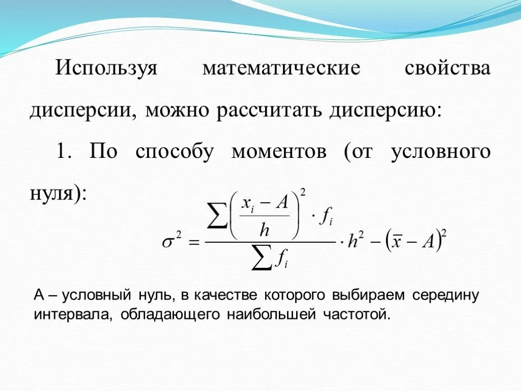
Метод моментов используют для