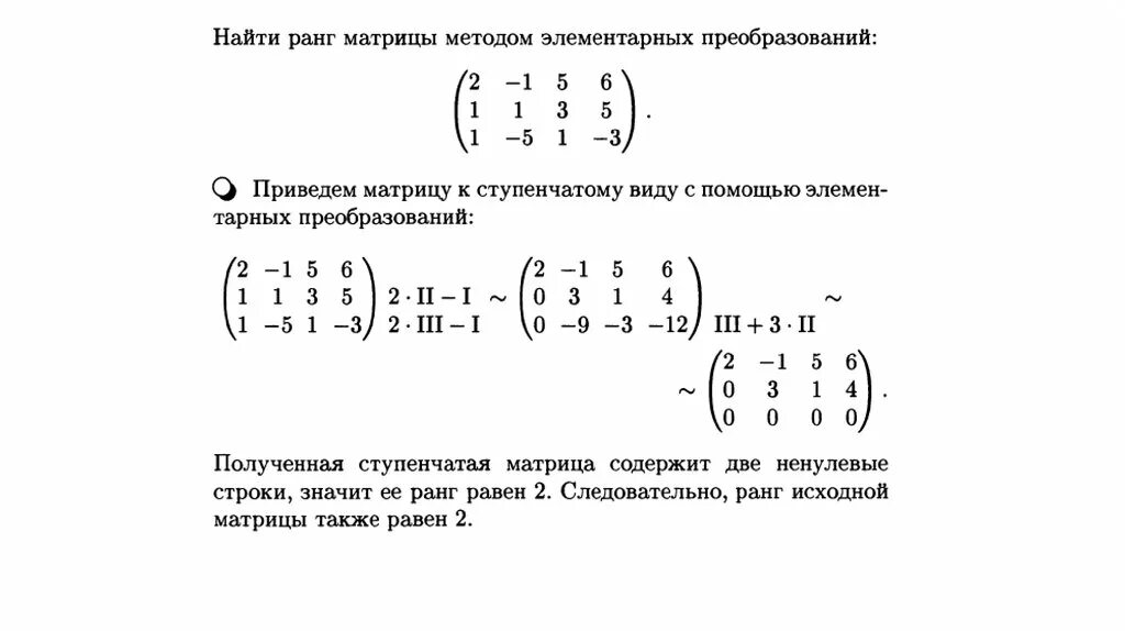
Метод окаймления миноров ранг матрицы