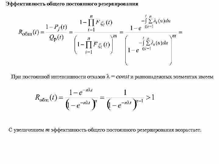
Метод относительных интенсивностей