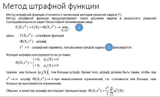
Метод штрафных санкций