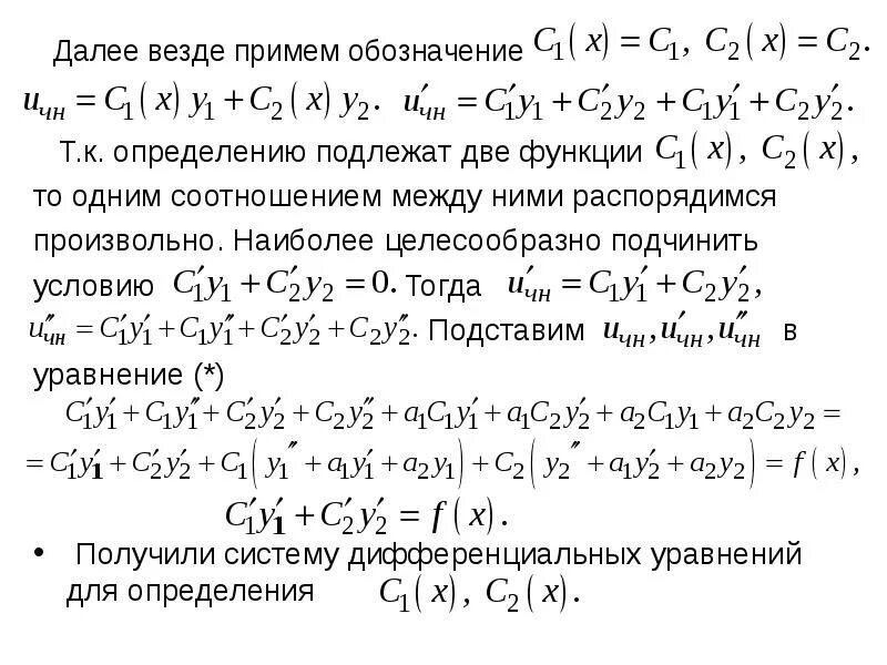
Метод вариации постоянных