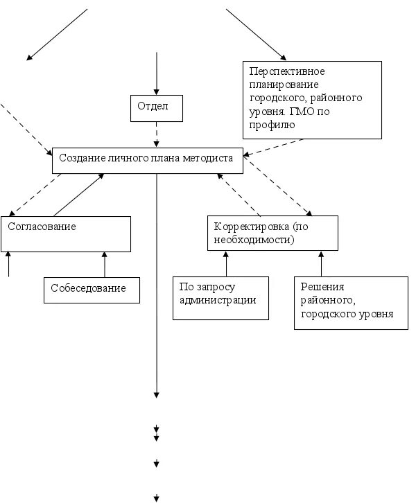
Методист в отделе образования