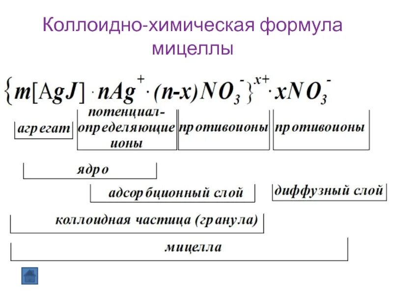
Мицелла это