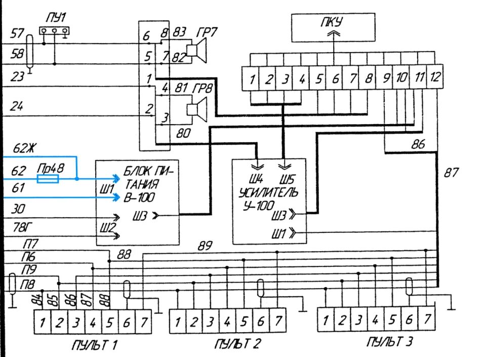
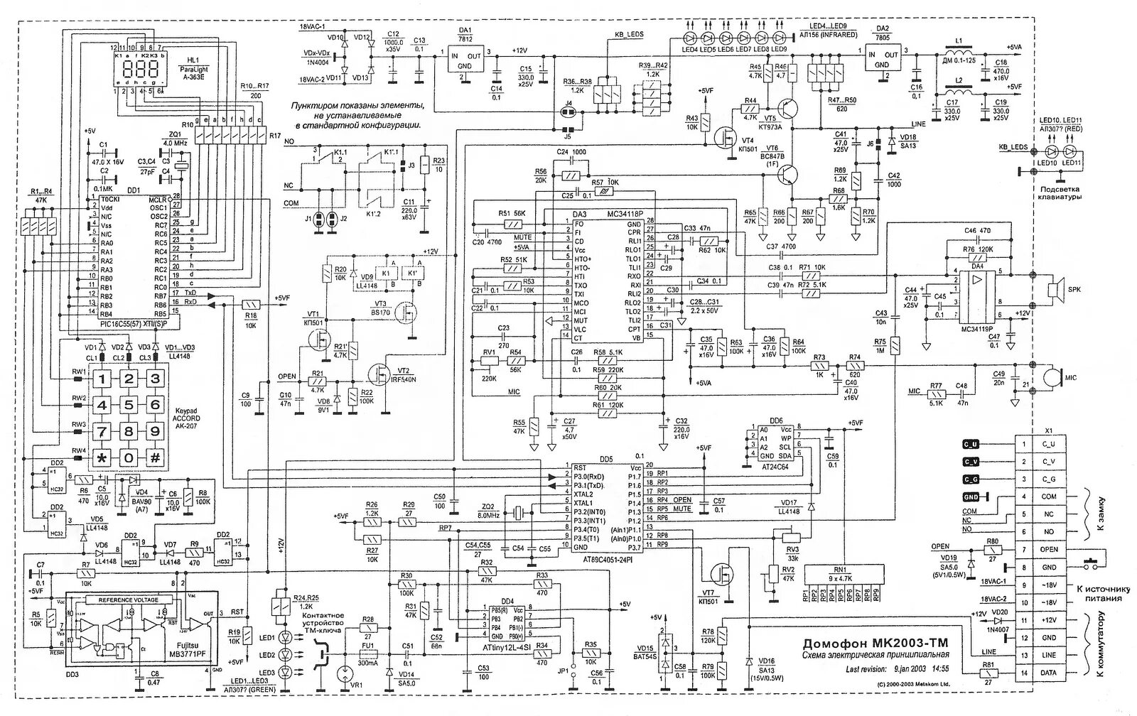
Мк 1 1 схема