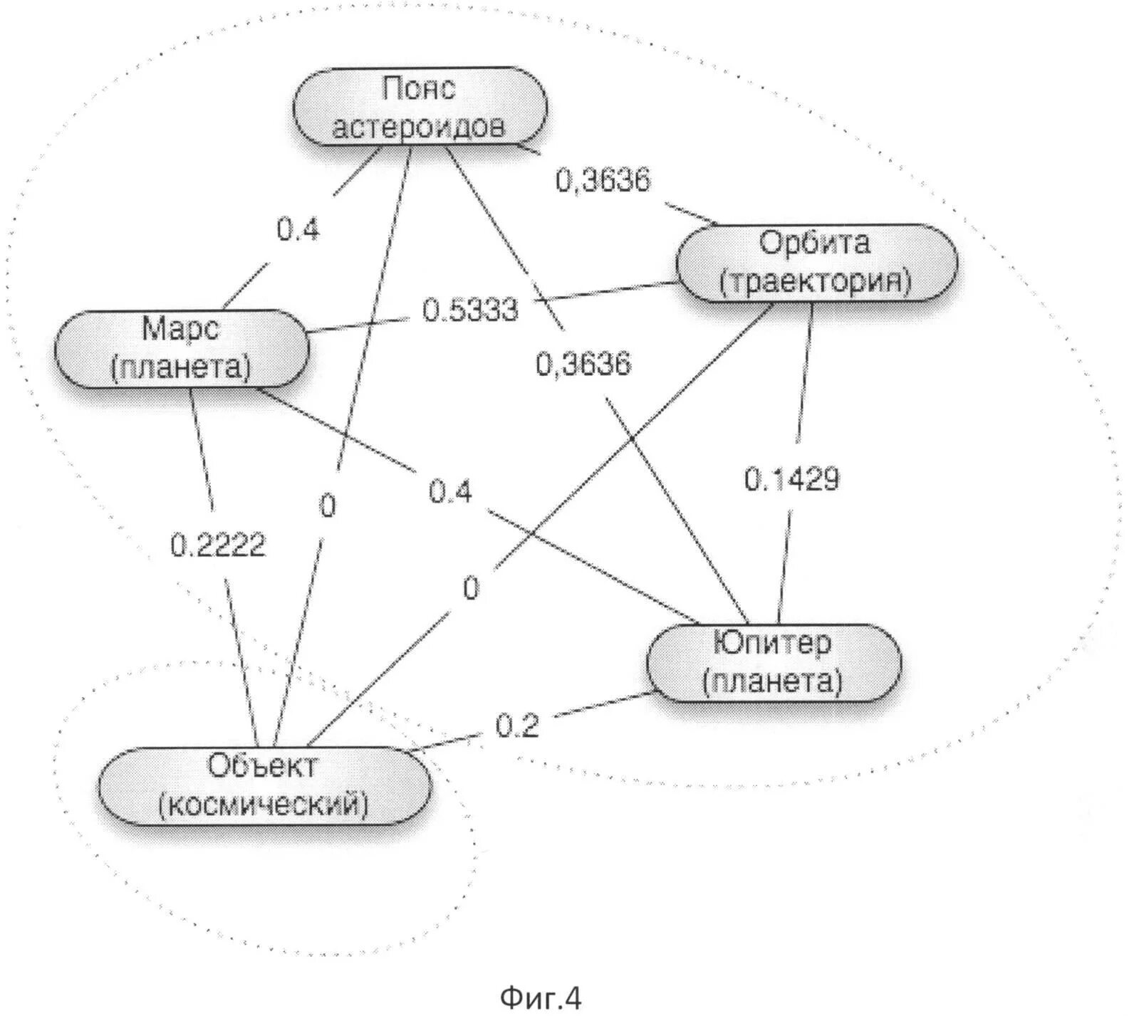
Модель семантических сетей