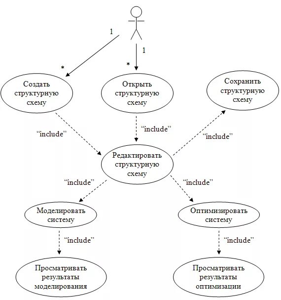
Модели и языки моделирования