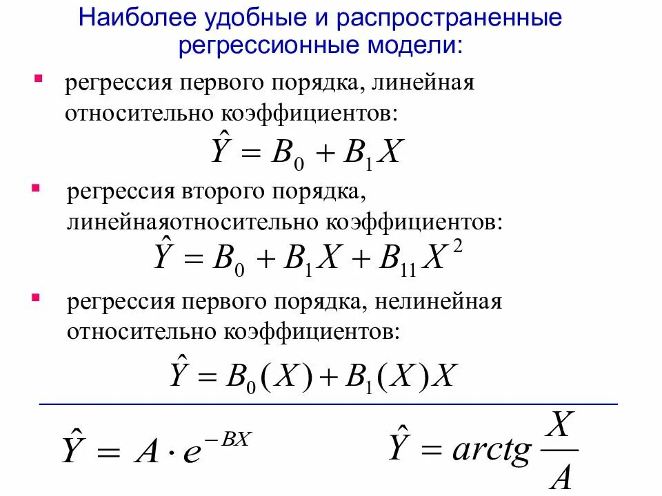
Модели регрессии