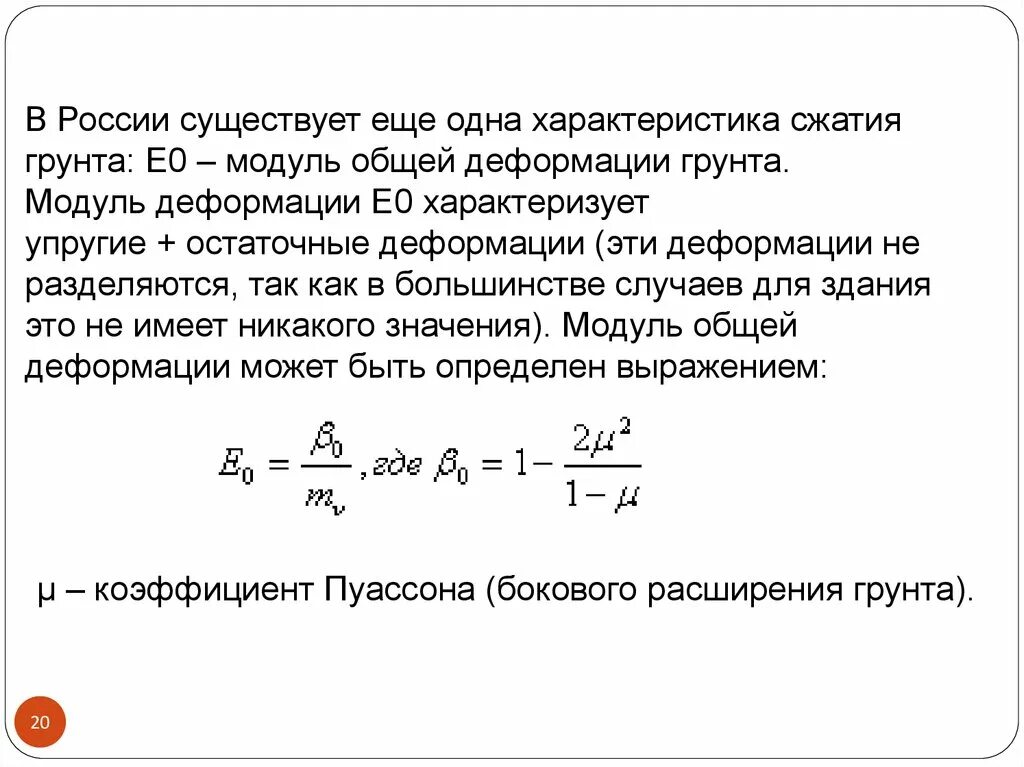
Модуль грунта