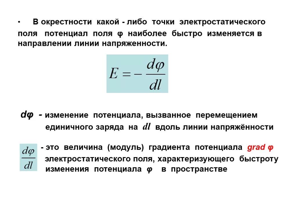
Модуль напряженности однородного электрического поля