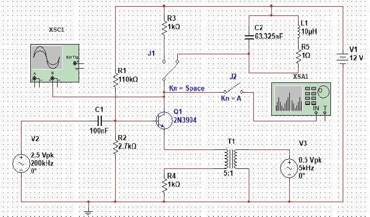
Модуляция генератора