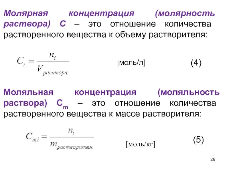
Мол концентрация