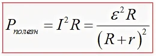
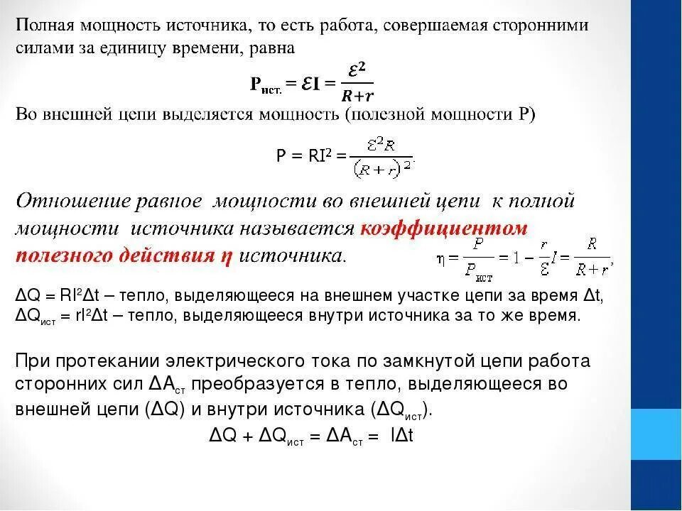
Мощность внешней цепи