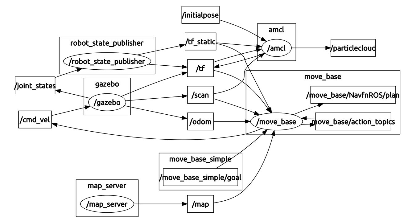
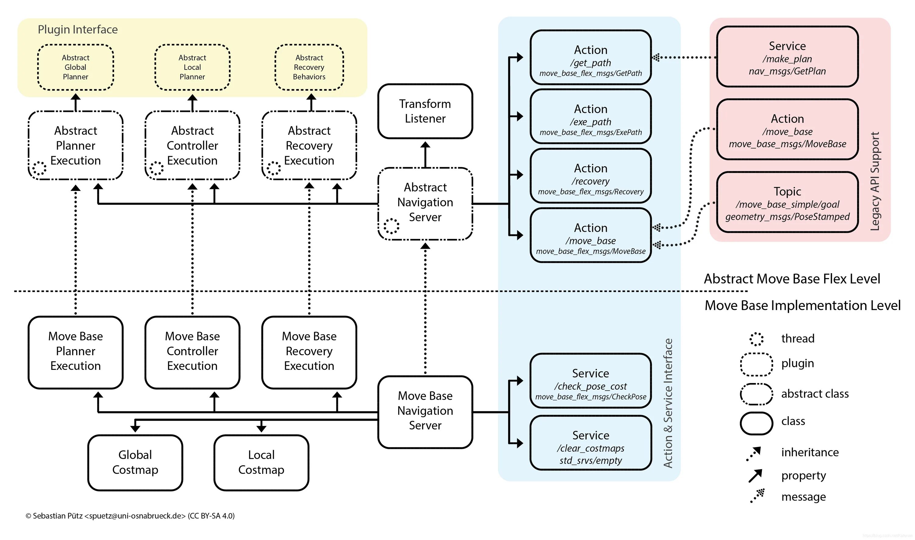
Move base