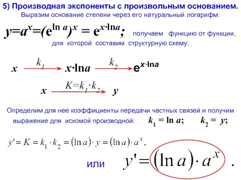
Можно выразить через