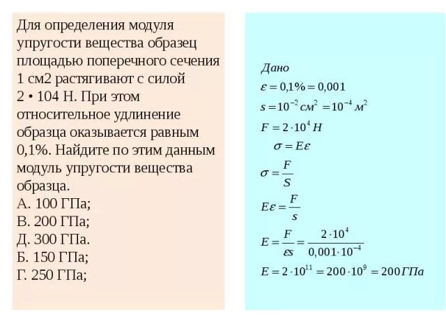
Н мм2 в н см2