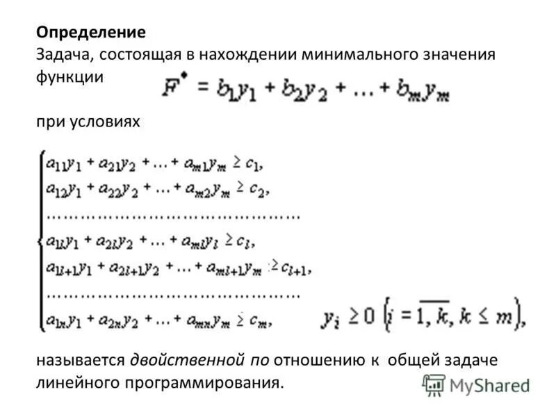
Нахождение минимального значения функции