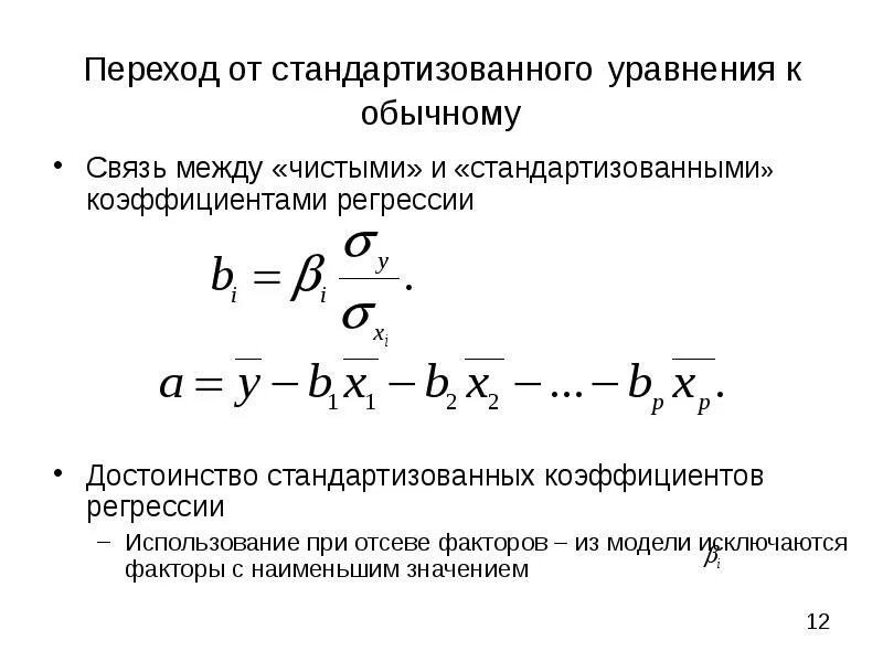
Наклон линейной регрессии