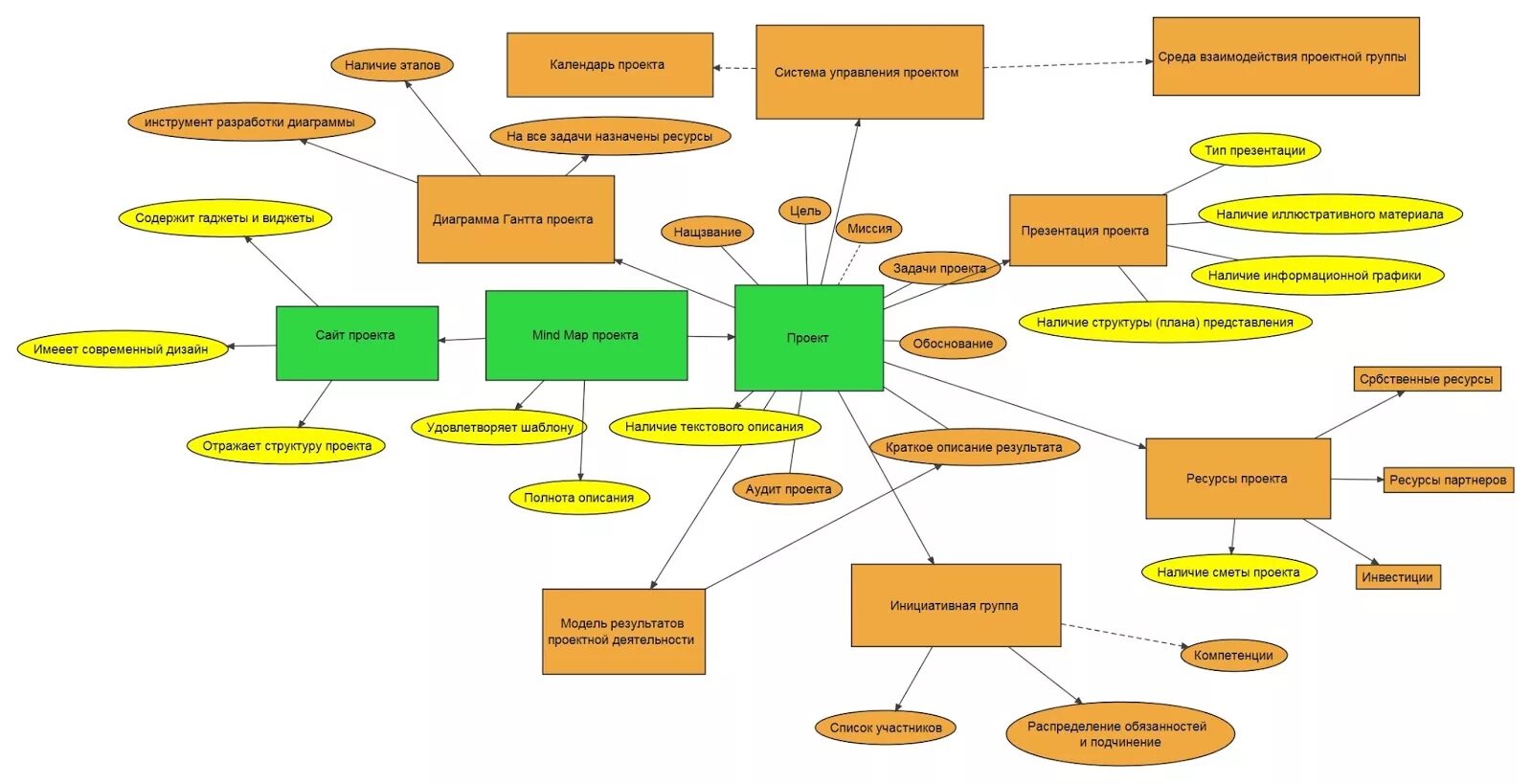
Наличие структуры