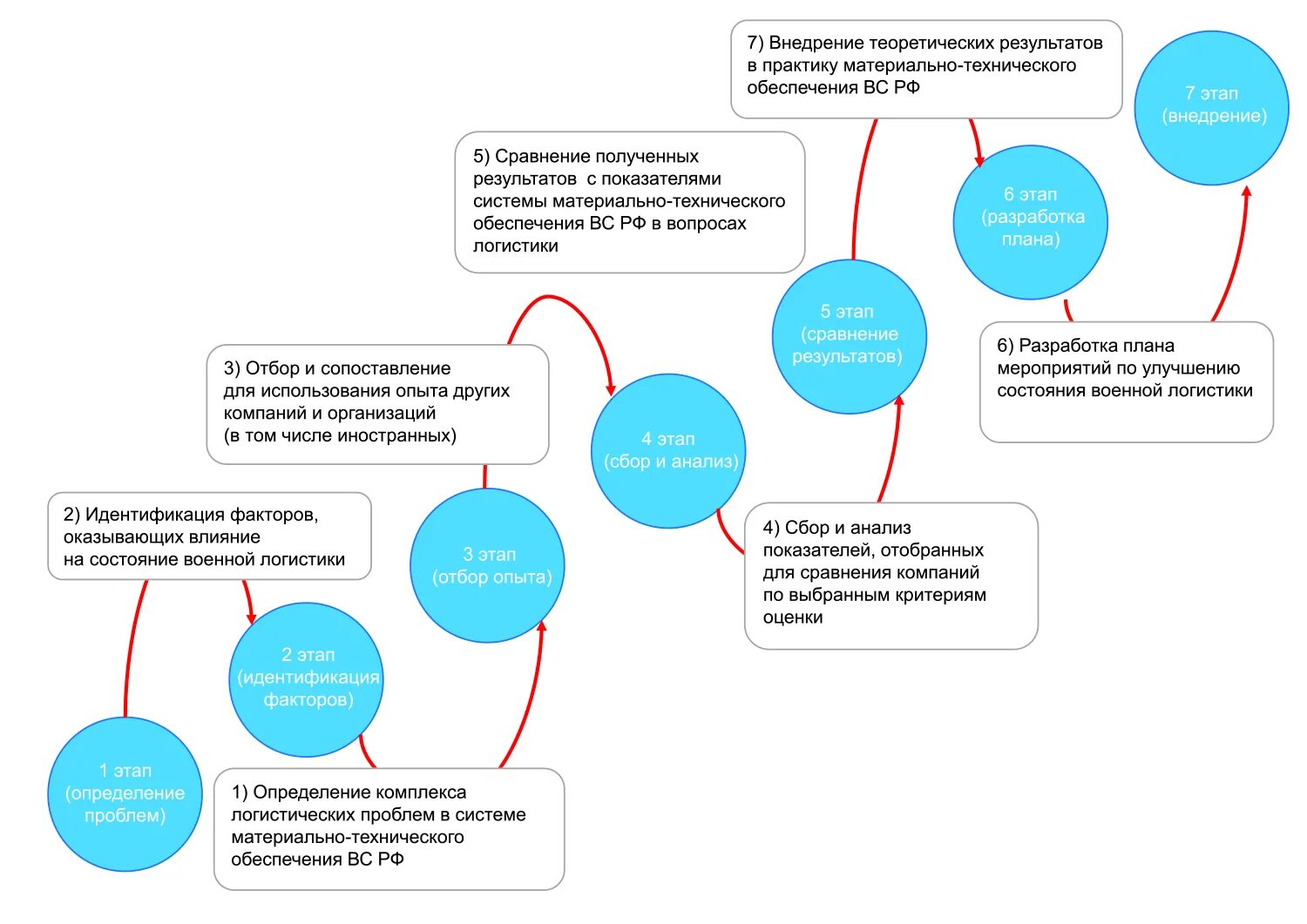
Направление мто