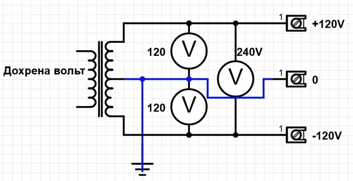
Напряжение 120 вольт