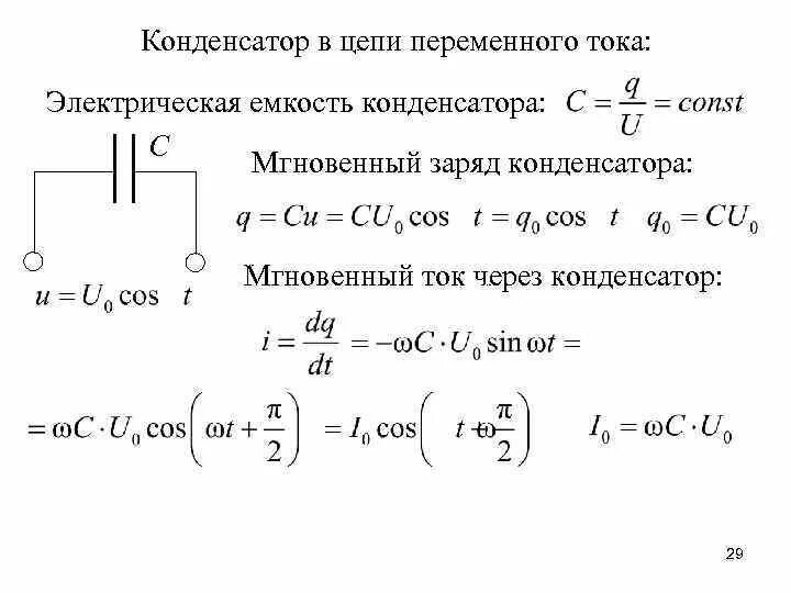
Напряжение через конденсатор