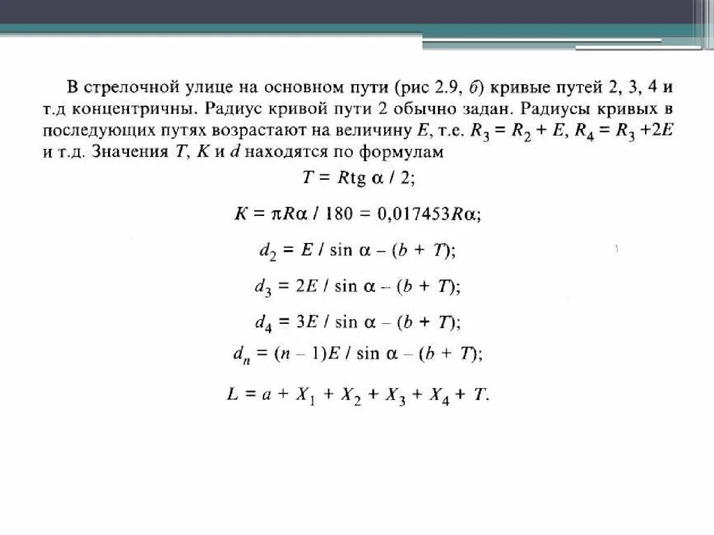
Найдем общей путь