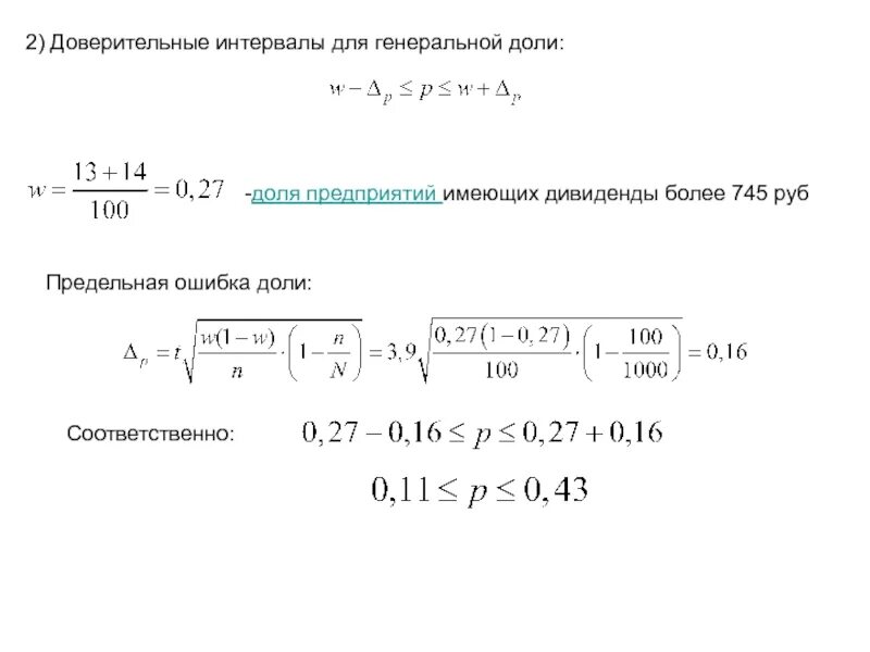
Найдите ошибку доли