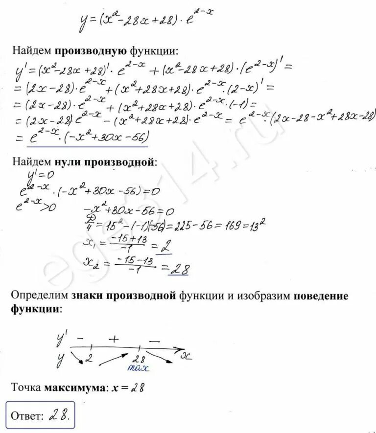
Найдите точку максимума функции 5 9x