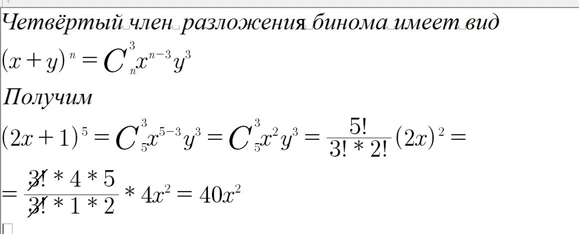
Найти если а 4 2